区委
区人大
区政府
区政协
繁体版
登录
注册
网站无障碍
关怀版
池州市
东至县
青阳县
石台县
当前位置:
网站首页
>
全面推进基层政务公开标准化规范化工作专题
>
预警信息
索引号:
113418020032856113/202601-00065
组配分类:
预警信息
发布机构:
贵池区江口街道办事处
主题分类:
综合政务 / 公民 / 其他
名称:
【预警信息】(灾害预警〔2026〕1号 )寒潮雨雪防御提示
文号:
无
成文日期:
发布日期:
2026-01-18
生效日期:
废止日期:
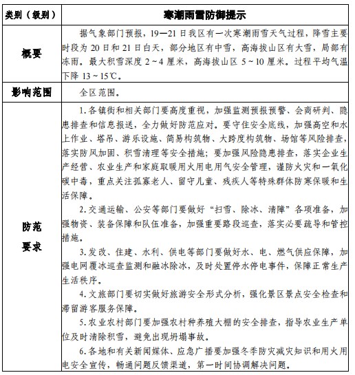
【预警信息】(灾害预警〔2026〕1号 )寒潮雨雪防御提示
来源:贵池区应急管理局
发布时间:2026-01-18 09:54
用微信扫描二维码
分享至好友和朋友圈
×
【字体大小:
大
中
小
】
扫一扫在手机打开当前页
顶部
打印
关闭